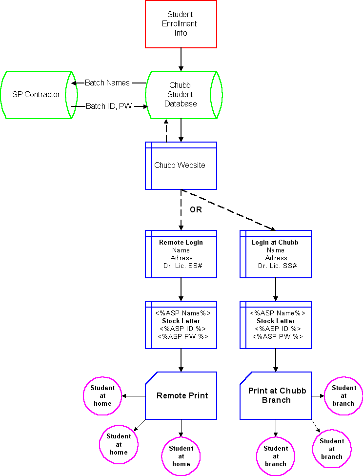
Proposed Process


The idea behind this proposal is to save money & time, and add convenience.

To do this, Chubb would simply have the IDs & Passwords sent directly to the Student Information Database from the ISP contractor. The DBAs could add two new columns to the database to receive this information.

Then, an active web page would be constructed containing all of the stock orientation copy found in the form letter. This page would contain three dynamic fields: Student Name, Student ID, and Student Password.

Each student could query the Database either from home or from a Chubb branch, obtaining information using both low-security keys like Name and Address and high-security keys like Driver's License # and Social Security #.

The advantages of this system would be mainly savings in printing, postage, and fulfillment center labor costs. Additional savings could also come from remote users printing on their own equipment. Another benefit of this system could be convenience for the users.

The numbers involved should speak for themselves. The difference in cost between the current method and the proposed method for 1000 students, twice a year, could easily amount to savings in the tens of thousands of dollars, especially in the long run.




current process   proposed process    Chubb Info Exchange   Main CIE page example    CIE Message Board example    CIE Sitemap