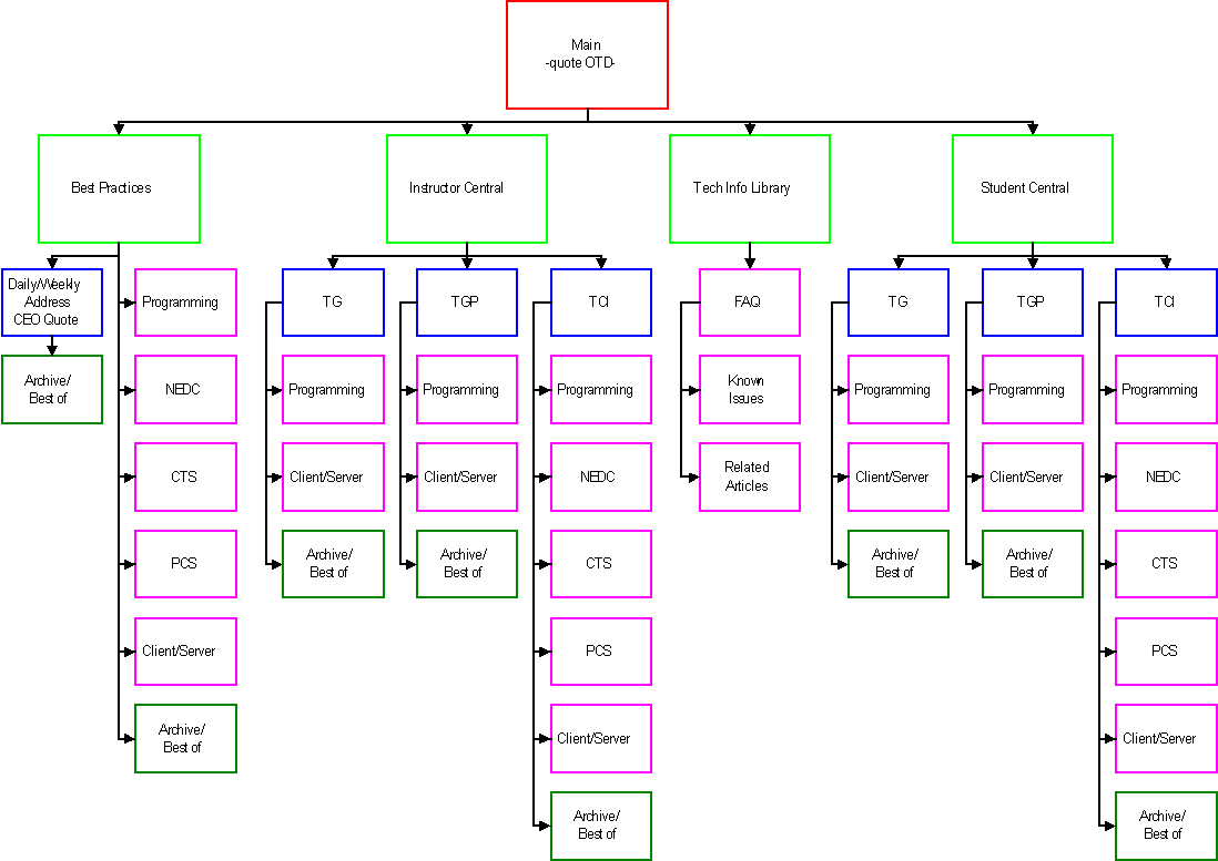
Chubb Information Exchange Site Map




current process   proposed process    Chubb Info Exchange   Main CIE page example    CIE Message Board example    CIE Sitemap